Measuring keyboard to display latency
I've got fed up with some latency I've been experiencing when using the work-issued VPN (remote desktop over IP), and wanted to get measurements, to see if the latency perceived is real.
The approach is as basic and end-to-end as I could think of: emulate a USB keyboard pressing a button and measure the light levels changing on screen.
Software on the target to measure
Wrote a very basic SDL program to flash the screen white while the spacebar is being held down, effectively it boils down to:
if (key_pressed) {
SDL_SetRenderDrawColor( gRenderer, 0xFF, 0xFF, 0xFF, 0xFF );
} else {
SDL_SetRenderDrawColor( gRenderer, 0x00, 0x00, 0x00, 0x00 );
}
SDL_RenderClear(gRenderer);
SDL_RenderPresent(gRenderer);
which means "If the key is pressed, make the window white, otherwise make it black"
Microcontroller software
Wrote a very basic Arduino sketch for its trivial-to-use USB HID support, which will take the mean result of 10 measurements after detecting a button press.
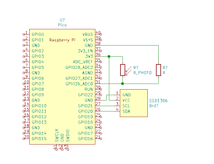
Hardware
The light sensor is a basic LDR (light dependent resistor) which is not great, because these take a "significant" amount of time to settle to new values when their input changes. The typical latencies I've found online are ~8ms for a full transition (0% -> 100%)
Here's a very basic schematic:

Data
| Target | Measurement | Notes |
|---|---|---|
| Linux 5.13, Dell P2418D | 53ms | 60Hz |
| Linux 5.13, Dell P2418D | 36ms | 60Hz, Enabled "Game Mode" |
| Linux 5.13, Dell+VPN | 70-87ms | High variance |
| Linux 5.7, Thinkpad T430 | 51ms | 60Hz, no VSync |
| 14" M1 Macbook Pro | ?? | 60Hz |
Source
You can find the repo with the sources + schematic here.